EKSEKUSI
| SK EKSEKUSI | PELAKSANAAN EKSEKUSI | LINK EKSEKUSI | 
VIDEO PROFIL PN BONDOWOSO
PENGHARGAAN PN BONDOWOSO

BERITA TERKINI
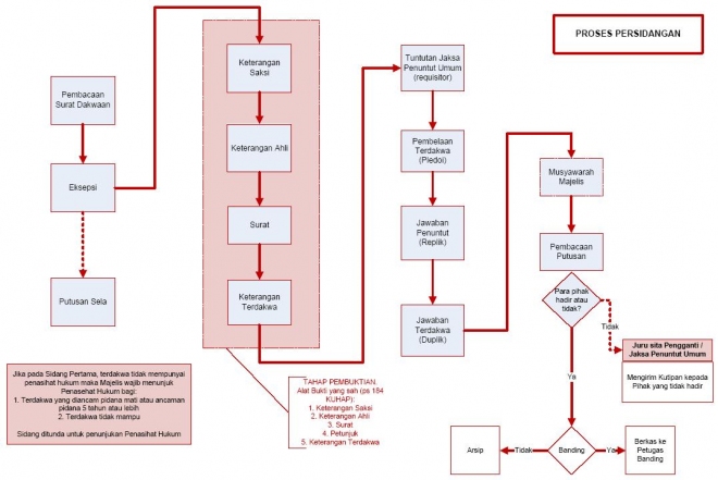
Kepaniteraan Pidana
Sistem Informasi Penelusuran Perkara
 Aplikasi Sistem Informasi Penelusuran Perkara (SIPP), merupakan aplikasi administrasi dan penyediaan informasi perkara baik untuk pihak internal pengadilan, maupun pihak eksternal pengadilan. Pengunjung dapat melakukan penelusuran data perkara (jadwal sidang sampai dengan putusan) melalui aplikasi ini.
Aplikasi Sistem Informasi Penelusuran Perkara (SIPP), merupakan aplikasi administrasi dan penyediaan informasi perkara baik untuk pihak internal pengadilan, maupun pihak eksternal pengadilan. Pengunjung dapat melakukan penelusuran data perkara (jadwal sidang sampai dengan putusan) melalui aplikasi ini.
Pencarian Dokumen Putusan di Direktori Putusan Mahkamah Agung
 Pencarian cepat Dokumen Putusan di Database Direktori Putusan Mahkamah Agung Agung Republik Indonesia
Pencarian cepat Dokumen Putusan di Database Direktori Putusan Mahkamah Agung Agung Republik Indonesia
Pencarian Peraturan Perundangan, Kebijakan Peradilan dan Yurisprudensi
 Pencarian cepat peraturan dan kebijakan dalam Jaringan Dokumentasi dan Informasi Hukum Mahkamah Agung Republik Indonesia
Pencarian cepat peraturan dan kebijakan dalam Jaringan Dokumentasi dan Informasi Hukum Mahkamah Agung Republik Indonesia
Pelayanan Prima, Putusan Berkualitas
 
   
                              
                                
                    



 
        






